社保卡办理再提速,威海市民制作社保卡、补换卡只需3分钟!
··
齐鲁晚报·齐鲁壹点记者 连宁燕
为扎实推进干部作风大改进活动,威海市人社部门以提供人性化、有温度的社保卡服务为目标,进一步提高服务意识,优化服务方式,改善服务体验,实现社会保障卡零星制发再提速。
威海市人社部门积极对接合作银行,运用“互联网+”技术手段,在工商银行自助一体机中增设社保卡的业务办理功能。原来完成社保卡补换业务需要20分钟,现在通过一体机3分钟左右就可以成功领取到新的社保卡,既高效又快捷。
工商银行自助一体机新开通的社保专区,提供了社保卡信息采集、即时发卡、挂失换卡、注销、医保账户密码修改、卡片打印等多项自助服务。通过社保卡自助一体机办理上述社保卡业务,将大大缩短排队、补卡制卡等待时间,立等可取,不仅让参保群众享受到更好的服务体验,也能有效减轻柜面业务人员的压力,真正打通社保卡服务“最后一公里”,为社保卡综合应用提供了坚实的基础。截至目前,威海市近200名参保人员通过自助一体机进行社保卡采集补换和即时制卡,有效提升社保卡办事效率。

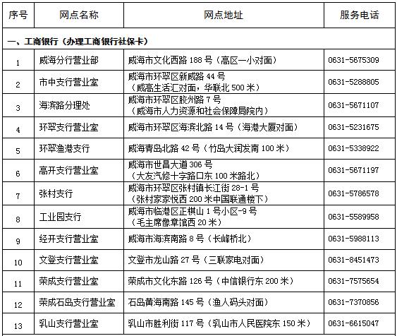
目前,威海市共上线10台一体机,参保群众可选择就近的工商银行服务网点办理。下一步,威海市人社部门将在更多的合作银行网点投放使用自助一体机,实现社保卡金融功能激活、信息查询等多项功能,为群众办理社保卡业务提供更加便捷的服务。

威海市社保卡自助一体机网点分布

威海市社保卡合作银行

即时制卡服务网点

即时制卡服务网点

即时制卡服务网点
温馨提示
在社保卡自助一体机上办理社保信息采集、补换卡和即时制卡等业务时,只需要携带个人身份证,按照自助一体机上操作提示完成即可。如办理社保卡注销、社保卡医疗账户密码修改等业务,则需携带本人身份证和社保卡。


