权威发布!《山东省考试考务费项目及标准目录清单》发布

··

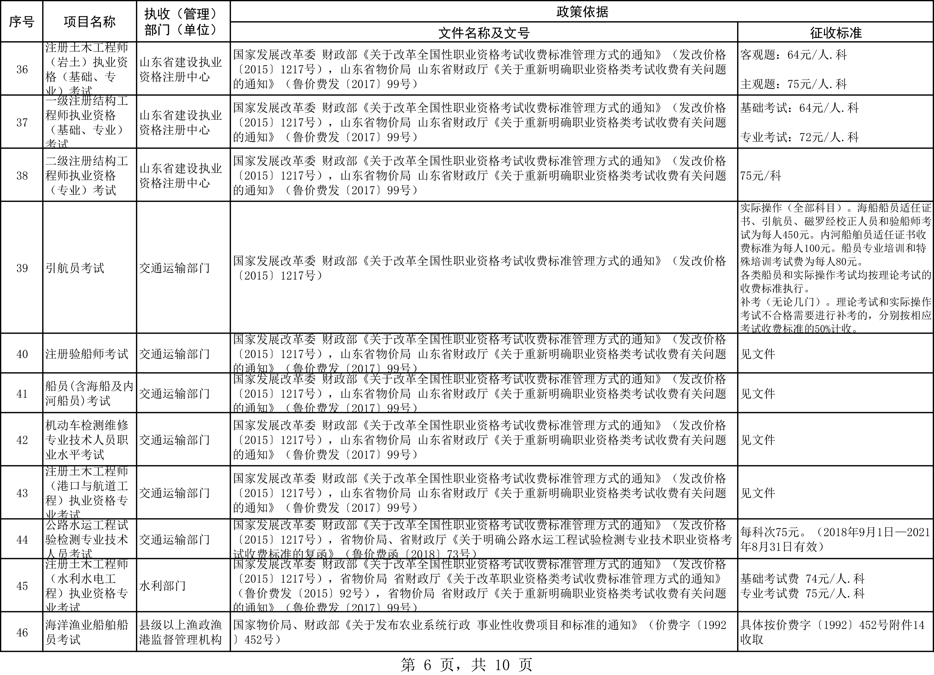
  2020年1月2日,山东省发展和改革委员会发布了《山东省考试考务费项目及标准目录清单》,为了规范收费管理,提高收费透明度,山东省发展改革委对现行收费标准进行梳理和完善,现予以公布,请社会监督。

  齐鲁晚报·齐鲁壹点记者 朱贵银

  

责编:吕原

网友评论
全部评论
查看更多评论
海报热榜
相关推荐

Copyright © 1998-2024 DazhongMedia. All Rights Reserved.      山东省互联网传媒集团股份有限公司  版权所有  加入我们  鲁ICP备09023866号